导读:本文可以看作是对分析transformer模型的参数量、计算量、中间激活、KV cache的详细说明
定性分析
GPU上都存了哪些东西
首先我们来从全局整体的角度看一看,在训练阶段GPU显存上都有哪些内容:
- Model States:模型训练过程中必须存储的states
- params(下面有时也叫做weights):模型参数,记参数量为$\Phi$
- grads:模型梯度,梯度数量同参数量$\Phi$
- optimizer states:Adam优化器中的momentum和variance,数量分别是$\Phi$,共$2\Phi$
- Residual States:模型训练过程中,中间临时的、动态产生的states
- activation:中间激活值,这个部分可能在训练过程中占据很大一部分显存,下面会详细分析。但是激活值不是必须存储的,可以使用重计算(recompute,也叫做activation checkpoint),在反向算梯度的时候,再重新算一遍,当然计算增加了,时间换空间,实际使用中可以部分选择性的进行重计算。
- temporary buffers:临时存储,比如cuda、nccl等临时申请的显存。
- unusable fragment memory:内存碎片导致的内存浪费,比如在开启重计算(或者叫做activation checkpointing)的情况下,中间激活不持久保留,这部分显存不断申请、释放,中间可能带来大量的内存碎片
推理阶段就相对简单一些,最主要的是Model States中的params和Residual States中的activation。
参考:图解大模型训练之:数据并行下篇( DeepSpeed ZeRO,零冗余优化)
混合精度训练
上面只是列出了训练过程中,显存中存放的内容和保存的数值数量,但是实际训练过程中,为了节省显存,以及考虑到训练过程中间某些过程对精度不是特别敏感,所以中间有些部分会使用fp32,有些部分会使用fp16/bf16。下面以Megatron为例,简单分析混合精度训练的一个大致流程。
首先我们来看一下不使用混合精度训练的场景,数值精度全使用fp32,作为一个分析的baseline。具体过程是:

占用显存为:$4\Phi$(fp32 weights)+$4\Phi$(fp32 momentum)+$4\Phi$(fp32 variance)+$4\Phi$(fp32 grad)+fp32 activation(可能很大)=$16\Phi$ Bytes + fp32 activation(4代表fp32的4Bytes,2代表fp16/bf16的2Bytes)
如果使用fp16的混合精度训练(bf16应该也可以,但是实际Megatron有点不同,下面会提到),具体过程是:

占用显存为:$4\Phi$(fp32 weights)+$4\Phi$(fp32 momentum)+$4\Phi$(fp32 variance)+$2\Phi$(fp16 grad)+$2\Phi$(fp16 scaled grad)+$4\Phi$(fp32 unscaled and cliped grad)+fp16 activation(可能很大)=$20\Phi$ Bytes + fp16 activation
需要说明的有两点:
- 当fp16 scaled grad转为为fp32 unscaled and cliped grad后,fp16 scaled grad就没用了,但是此时Megatron中仍然保留着一份fp16 scaled grad,所以显存占用中这两部分都会计算在内,这也符合Megatron offical readme中的描述:

注意到上面流程中多了一个scale/unscale的操作,这叫做“loss scaling”
在使用混合精度训练时,如果直接使用fp16的grad来更新fp16的梯度,一是会产生舍入误差(比如梯度很小,权重更新后,由于精度不够,累加上的lr * grad被舍入,权重没变,一句话来说就是大数吃小数),二是会产生梯度下溢(比如梯度过小,fp16范围不够,导致很小的梯度下溢成为0,而这样的小梯度占比很大,一句话来说就是下溢成0)。对于舍入误差,可以在更新权重时,将fp16的梯度转换为fp32,再更新fp32的权重,从而避免精度问题。对于梯度下溢,需要使用loss scale。
loss scale就是FWD计算出loss后,对loss放大若干倍,由于求导的链式法则,放大的若干倍同样会传导到fp16梯度,这样fp16梯度就不会产生梯度下溢。在更新权重时,将fp16的梯度转换为fp32,同时进行unscale。
刚才说到bf16有一点点特殊,我们看相应的代码:(Megatron中的arguments.py)

注意到如果使用bf16,那么会强行设置accumulate_allreduce_grads_in_fp32=True,这与上面Megatron offical readme截图(Distributed Optimizer)表格中的第二行【bf16 param, fp32 grads】相对应。具体过程应该是(not for sure, hope for discuss):
accumulate_allreduce_grads_in_fp32:If true, do the gradient accumulation and communication in fp32. from here
gradient accumulation:在若干次iteration中,每次都会反向得到一份梯度,将这若干次iteration得到的梯度进行累加、求平均,在最后一次iteration才更新权重。gradient accumulation与data parallel是等价的,gradient accumulation在时间维度上训练多个mini-batch,而data parallel在相同时间内将不同mini-batch放在不同的机器上训练,结果都是一样的。
参考:

这里找到一个为什么要将bf16与accumulate_allreduce_grads_in_fp32绑定的issue,里面提到“We found this to lead to more stable training before, but you could also try to perform the all-reduce in bf16 (it might hurt convergence but will be faster).”
参考:
- 图解大模型训练之:数据并行下篇( DeepSpeed ZeRO,零冗余优化)
- 图解大模型训练系列之:Megatron源码解读3,分布式混合精度训练
- NVIDIA Docs Hub:Train With Mixed Precision
- 全网最全-混合精度训练原理
量化分析
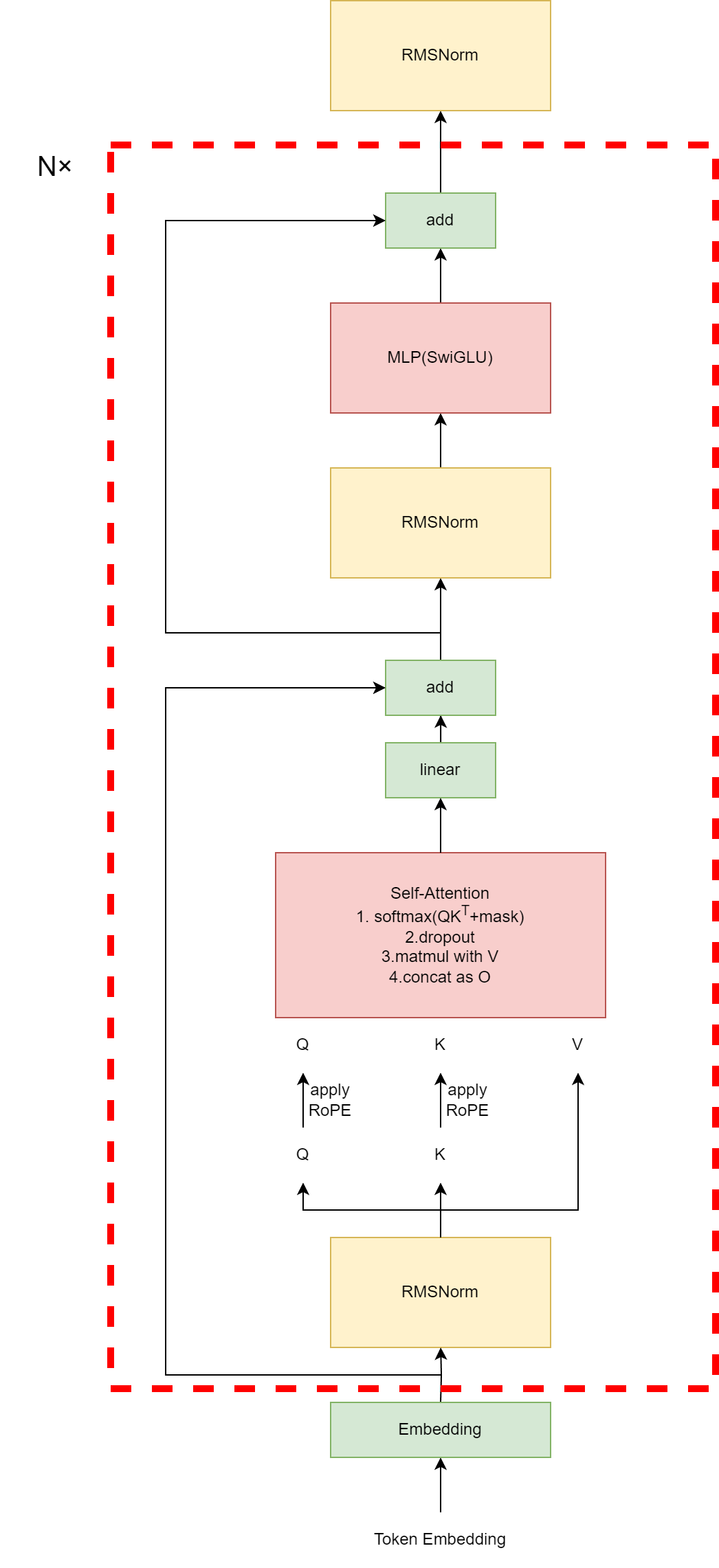
transformer结构详解
LLM中的transformer一般是decoder-only结构,所以下面的transformer block主要是decoder,但是与Vanilla Transformer中的decoder不同的是,这里没有了cross-attn,因此结构看起来反而有点像encoder(但不是,因为有casual mask)。
下面图中的Transformer,没有上kv-cache、GQA等优化,这部分后面会分析。其中,参数量$\Phi$表示有多少个参数;中间激活值$A$的单位是Bytes,主要参考的是分析transformer模型的参数量、计算量、中间激活、KV cache

在Reducing Activation Recomputation in Large Transformer Models 4.1节中也对transformer激活值进行了一个分析,但是该论文中,self-attention block部分softmax之前没有加mask,上图中添加了mask,具体在Attention部分stage SA_3,其中mask由于是整个transformer共享的,所以就省略了,$QK^T$的乘积被mask原地修改,所以$wbas^2$也省略了,这样激活值与原论文中仍然是一样的。
KV cache对参数量、计算量、激活值的影响
关于KV Cache的来龙去脉,Encoder Decoder和decoder Only架构训练和推理浅析中简单捋了一下。简单来说,kv cache在推理过程中使用,而且模型只能是decoder-only架构。由于自回归的方式逐token生成,self-attention部分必须使用casual mask,因此Q矩阵部分只需要计算最新token的q向量即可,K、V矩阵部分只需要拼接新token的k、v向量即可:

上面又重新回顾了一下kv cache。首先kv cache不会对参数量有影响,kv cache主要是用来减少不必要的计算的,显存因此也可能有相应的减少,上面只是一个示意图,中间省略了一些部分,详细的量化分析见下图,需要说明的有两点:
- kv cache使用场景是推理场景,LLM推理分为prefill阶段和decode阶段,prefill阶段创建kv-cache,decode阶段更新kv-cache。在输入prompt的这个prefill阶段中,with kv-cache和without kv-cache的计算量是相同的(显存占用由于分配kv-cache,可能with kv-cache会更多一点)。计算量的减少主要体现在decode阶段,因此下面的分析主要是针对单次decode阶段的,因此固定$s==1$
- 下图中说的“相对于原来“指的是without kv-cache时,每次都输入之前所有的token,计算完整的attention-score方阵,因而此时的序列长度$s=s_n \le s_m$。在最终分析时,取最大值$s=s_m$进行比较,对应decode阶段的最后一个token的生成过程,有的博客可能会将输入序列长度(prompt长度)和输出序列长度分开,这里合起来了,注意区别。

| 原来(without kv-cache) | 现在(with kv-cache) | 变化 | |
|---|---|---|---|
| 参数量 | $2Vh+(12h^2+13h)l$ | $2Vh+(12h^2+13h)l$ | 不变 |
| 中间激活 | $2bsh+(34bs_mh+5bas_m^2)l$ | $2bsh+(30bh+4bs_mh+5bas_m)l$ | 减少了$(30bh(s_m-1)+5bas_m(s_m-1))l$,原来中间激活是最长序列长度$s_m$的二次方,现在随着$s_m$线性增长 |
| 计算量 | $(24h+4s_m)bs_mhl+2bs_mhV$ | $(24h+4s_m)bhl+2bhV$ | 减少了$(24h+4s_m)bhl(s_m-1)+2bhV(s_m-1)$,原来计算量是最长序列长度$s_m$的二次方,现在随着$s_m$线性增长 |
code: from 【手撕LLM-KVCache】显存刺客的前世今生–文末含代码
| |
reference and more reading:
【大模型理论篇】Transformer KV Cache原理深入浅出
MQA和GQA对显存占用的影响
在实际推理场景中,kv-cache已经是默认的选项。但是kv-cache是很占显存的,占用显存为$2 w_{kv} b s_m (a h_a) l$(其中$h=a * h_a$),后面会有case study分析。针对kv cache的各种优化层出不穷,下面的参考中有几篇博客总结了一下对kv cache的各种优化,简单来说,从上面的显存分析入手,有以下几种优化方法:
- 针对attention 窗口(或者叫做context,上下文,或者当作最长序列长度$s_m$)$s_m$的优化,比如window attention,sparse attention,StreamingLLM
- 针对注意力头$a$的优化,比如MQA,GQA共享kv-cache(sharing)
- 针对层数$l$的优化,比如YOCO层间共享kv-cache(sharing)
- 针对精度$w_{kv}$的优化,比如kv-cache采用int8量化
- 针对内存分配的优化,减少内存碎片等,比如PagedAttention
- 其他优化。。。
其中MQA/GQA在LLM中广泛使用,比如Llama2中就使用到了GQA。下面简单分析一下。
GQA方法很简单,原来MHA中每个q向量对应一个k向量和v向量,进行attention计算;现在好几个q向量对应(或者说共享)一个k向量和v向量,这“好几个q向量”构成一组,一共有g组,每组就有$\frac{a}{g}$个q向量。如果g=1,那么就是MQA,a个q向量构成一组,共享一个k、v向量;如果g=a,那么就是MHA,每个q向量构成一组,对应一个k、v向量。实际场景中,往往g=8,比如推理场景中单卡放不下,正好单机八卡,每张卡对应一组q向量。

虽然MQA/GQA是针对推理过程中kv-cache的优化,但是在训练中也能用,也能省显存。下面对GQA在推理场景中的使用(with kv_cache)进行一个量化分析。

因为GQA只影响self-attention计算部分,因此其他部分省略,下面的表格也是只分析这个变化的部分。可以看出,由于kv-cache在长序列的情况下会占用很多显存,GQA针对中间激活的优化与序列长度相关,实际上GQA对中间激活的优化就是将kv-cache变为原来的$\frac{g}{a}$倍。
| 原来(MHA)-现在(GQA) | 说明 | |
|---|---|---|
| 参数量 | $\left [3(h^2+h) \right ]l - \left [ (\frac{2g}{a}+1)(h^2+h) \right ]l=2(1-\frac{g}{a})(h^2+h)l$ | |
| 中间激活 | $\left [ wbsh+2w_{kv}bs_mh \right]l - \left [ wbsh + 2w_{kv}bs_mh \times\frac{g}{a} \right ]l = 2w_{kv}bs_mhl(1-\frac{g}{a})$ | 尤其当长序列($bs_m$较大),大模型($hl$较大)时,前面系数较大,整体激活减少比较可观 |
| 计算量 | $\left [ 6bsh^2 \right ]l - \left [ 2bsh^2 (\frac{2g}{a}+1) \right ] l = 4bsh^2l(1-\frac{g}{a}) \overset{s=1}{=} 4bh^2l(1-\frac{g}{a}) $ |
在训练场景中,同样给出量化分析。需要说明的是,上述分析是在推理场景+kv_cache+GQA的情况下进行的分析,下面公式是针对的是训练场景+GQA。

code: from MHA,MQA,GQA注意力
| |
参考:
LLM(二十):漫谈 KV Cache 优化方法,深度理解 StreamingLLM
[KV Cache优化]🔥MQA/GQA/YOCO/CLA/MLKV笔记: 层内和层间KV Cache共享
case study
我们以GPT和Llama为例,进行case study。
关于参数量的分析
GPT-3
GPT-3模型结构就大致上面【transformer结构详解】中的结构,但是多了一个可学习的position embedding,包含$n_{ctx} * h$个参数,其中$n_{ctx}=2048$,rectified这一列是加上这些参数后的参数量。
| params | h | l | a | b | V from GPT-2 | calculated params=$Vh+(12h^2+13h)l$ | rectified |
|---|---|---|---|---|---|---|---|
| GPT-3 Small: 125M | 768 | 12 | 64 | 0.5M | 50257 | 123651840 $\approx$ 123.7M | 125224704 $\approx$ 125.2M |
| GPT-3 Medium: 350M | 1024 | 24 | 64 | 0.5M | 50257 | 353772544 $\approx$353.8M | 355869696 $\approx$ 355.9M |
| GPT-3 Large: 760M | 1536 | 24 | 96 | 0.5M | 50257 | 757151232 $\approx$ 757.1M | 760296960 $\approx$ 760.3M |
| GPT-3 2.7B | 2560 | 32 | 80 | 1M | 50257 | 2646305280 $\approx$ 2.64B | 2651548160 $\approx$ 2.65B |
| GPT-3 6.7B | 4096 | 32 | 128 | 2M | 50257 | 6650007552 $\approx$ 6.65B | 6658396160 $\approx$ 6.67B |
| GPT-3 13B | 5140 | 40 | 128 | 2M | 50257 | 12942401780 $\approx$ 12.94B | 12952928500 $\approx$ 12.95B |
| GPT-3 175B | 12288 | 96 | 128 | 3.2M | 50257 | 174579068928 $\approx$ 174.58B | 174604234752 $\approx$ 174.60B |
说明:
- GPT-3词表大小V在论文中没找到,所以用的GPT-2的词表大小,这里论文中是提到的
more relative reading:
Llama 1: LLaMa: Open and Efficient Foundation Language Models
模型结构:from hugging face transformers LLaMA

论文中说,该模型与Vanilla Transformer有三处区别:
Pre-normalization and RMSNorm

原始Transformer中使用post-norm居多,后来使用pre-norm居多,而且往往在FFN之前也加一个norm。尤其在大模型中,可能在通过LN之后MHA之前,Q和K还要加上旋转位置编码。
SwiGLU activation function
SwiGLU激活函数不太像传统的ReLU等激活函数那样简单,比如ReLU都不带参数,而SwiGLU乍一看上去不明觉厉,实际上将SwiGLU理解成对传统FFM的替换,感觉更合适一些。直接看公式有点懵,看图更容易理解,下面是FFM和SwiGLU的对比

SwiGLU写成公式就是$SwiGLU(x) = \left [ SiGU \left( gate_proj(x) \right) \odot up_proj(x) \right] \times down_proj(x)$,其中可能有点困惑的是这个$\frac{8h}{3}$是怎么来的,实际上就是为了左右这两个结构的参数量相等:$2 \times h \times 4h \equiv 2 \times h \times \frac{8h}{3} + \frac{8h}{3} \times h$
Rotary Embedding
下面是模型配置,验证一下前面推出来的参数量相关的公式能否对上:
| params | h | l | a | b | V | intermediate_size | calculated params=$2Vh+(12h^2+13h)l$ |
|---|---|---|---|---|---|---|---|
| 6.7B | 4096 | 32 | 32 | 4M | 32K | 11008 | 6706298880 $\approx$ 6.71B |
| 13.0B | 5120 | 40 | 40 | 4M | 32K | 13824 | 12913254400 $\approx$ 12.91B |
| 32.5B | 6656 | 60 | 52 | 4M | 32K | 17920 | 32328857600 $\approx$ 32.33B |
| 65.2B | 8192 | 80 | 64 | 4M | 32K | 22016 | 64957317120 $\approx$ 64.96B |
每次总是差一点,但是差的不多,差在了哪里呢?MLP部分,理论上intermediate_size=$\frac{8h}{3}$,但是实际上可能会比这个值大一些,往往向上取到256、512、1024等的倍数,对矩阵乘法性能更好,因此来修正一下参数量、计算量、激活值的量化分析:

重新计算一下,这次参数量就很接近了
| params | h | l | a | b | V | intermediate_size | calculated params=$2Vh+(4h+4+3I)hl$ |
|---|---|---|---|---|---|---|---|
| 6.7B | 4096 | 32 | 32 | 4M | 32K | 11008 | 6738673664 $\approx$ 6.74B |
| 13.0B | 5120 | 40 | 40 | 4M | 32K | 13824 | 13016268800 $\approx$ 13.02B |
| 32.5B | 6656 | 60 | 52 | 4M | 32K | 17920 | 32529735680 $\approx$ 32.53B |
| 65.2B | 8192 | 80 | 64 | 4M | 32K | 22016 | 65286963200 $\approx$ 65.29B |
Llama 2: Llama 2: Open Foundation and Fine-Tuned Chat Models
Llama2在模型结构方面与Llama1相差不大,只是将MHA替换为GQA,将attention的context length从2k提升到4k。下面是Llama2的模型配置
| config | h | l | a | b | V | intermediate_size | MHA or GQA | calculated params=$2Vh+(12h^2+13h)l$ | calculated params=$2Vh+(4h+4+3I)hl$ |
|---|---|---|---|---|---|---|---|---|---|
| 7B, config | 4096 | 32 | 32 | 4M | 32K | 11008 | MHA | 6706298880 $\approx$ 6.71B | 6738673664 $\approx$ 6.74B |
| 13B, config | 5120 | 40 | 40 | 4M | 32K | 13824 | MHA | 12913254400 $\approx$ 12.91B | 13016268800 $\approx$ 13.02B |
至于70B的config(h=8192, l=80, a=64, b=4M, V=32K, intermediate_size=28672, g=8)使用了group=8的GQA,只有attention部分的参数量会发生一些变化,调整公式后,分别计算一下:
- calculated params=$2Vh+\left[ 10h^2 + 11h + \frac{2g}{a}(h^2+h)\right] l$ = 5556092928 $\approx$ 55.56B,相差较大
- llama calculated params=$2Vh + \left [ (2+\frac{2g}{a}) h ^ 2 + 4h + 3hI \right ] l$ = 68977950720 $\approx$ 68.98B,比较接近了
因此,对于transformer而言,
- 如果MLP是传统FFN那样的结构,calculated params=$2Vh+(12h^2+13h)l$
- 如果attention部分使用了GQA,则calculated params=$2Vh+\left[ 10h^2 + 11h + \frac{2g}{a}(h^2+h)\right] l$
- 如果MLP是SwiGLU那样的结构,calculated params=$2Vh+(4h+4+3I)hl$
- 如果attention部分使用了GQA,则calculated params=$2Vh + \left [ (2+\frac{2g}{a}) h ^ 2 + 4h + 3hI \right ] l$
但是总的来说,transformer的复杂度还是$O(h^2l)$级别的
more relative reading:
“Mastering Llama Math (Part-1): A Step-by-Step Guide to Counting Parameters in Llama-2”
Llama 3: The Llama 3 Herd of Models
Llama3的改进相对于Llama2和Llama1,主要体现在使用了更高质量的数据和更大规模的训练,模型结构基本没变。下面是模型配置,
| config | h | l | a | b | V | intermediate_size | GQA group | calculated params=$2Vh + \left [ (2+\frac{2g}{a}) h ^ 2 + 4h + 3hI \right ] l$ |
|---|---|---|---|---|---|---|---|---|
| 8B, config | 32 | 4096 | 32 | 4M->8M->16M | 128K | 14336 | 8 | 8028422144 $\approx$ 8.03B |
| 70B, config | 80 | 8192 | 64 | 4M->8M->16M | 128K | 28672 | 8 | 70550814720 $\approx$ 70.55B |
| 405B | 126 | 16384 | 128 | 4M->8M->16M | 128K | 53248 | 8 | 405849112576 $\approx$ 405.85B |
参考:
LLaMa-1/2/3 原理+源码——拆解 (KV-Cache, RoPE, RMSNorm, GQA, SwiGLU)
关于激活的分析
前面总说中间激活可能很占显存,我们来分析几个case。
GPT-3
| config | h | l | a | b | s | V from GPT-2 | activation $\approx (34bsh+5bas^2)l$ | activation (with GQA)$\approx \left [ (28+\frac{4g}{a})bsh+5bas^2\right]l$ |
|---|---|---|---|---|---|---|---|---|
| GPT-3 Small: 125M | 768 | 12 | 64 | 1 | 2048 | 50257 | 15972.0MB $\approx 67.0 \times 2\Phi$ | 15873.0MB $\approx 66.58 \times 2\Phi$ |
| GPT-3 Medium: 350M | 1024 | 24 | 64 | 1 | 2048 | 50257 | 32352.0MB $\approx 48.5 \times 2\Phi$ | 32088.0 $\approx 48.1 \times 2\Phi$ |
| GPT-3 Large: 760M | 1536 | 24 | 96 | 1 | 2048 | 50257 | 48528.0 MB $\approx 33.5 \times 2\Phi$ | 48120.0MB $\approx 33.2 \times 2\Phi$ |
| GPT-3 2.7B | 2560 | 32 | 80 | 1 | 2048 | 50257 | 55.3GB $\approx 11.0 \times 2\Phi$ wrong | 54.4GB $\approx 10.82 \times 2\Phi$ |
| GPT-3 6.7B | 4096 | 32 | 128 | 1 | 2048 | 50257 | 88.5GB $\approx 7.10 \times 2\Phi$ | 87.1GB $\approx 6.98 \times 2\Phi$ |
| GPT-3 13B | 5140 | 40 | 128 | 1 | 2048 | 50257 | 113.3GB $\approx 4.68 \times 2\Phi$ | 111.1GB $\approx 4.59 \times 2\Phi$ |
| GPT-3 175B | 12288 | 96 | 128 | 1 | 2048 | 50257 | 316.5GB $\approx 0.97 \times 2\Phi$ | 303.6GB $\approx 0.93 \times 2\Phi$ |
| GPT-3 175B | 12288 | 96 | 128 | 8 | 2048 | 50257 | 2532.0GB $\approx 7.77 \times 2\Phi$ | 2428.5GB $\approx 7.45 \times 2\Phi$ |
| GPT-3 175B | 12288 | 96 | 128 | 64 | 2048 | 50257 | 19.78TB $\approx 62.14 \times 2\Phi$ | 18.97TB $\approx 59.60 \times 2 \Phi$ |
Llama-2:
| config | h | l | a | b | s | V | intermediate_size | GQA: group | activation (with GQA)$\approx \left [ (13+\frac{4g}{a})bsh+5bas^2 + 6bsI\right]l$ |
|---|---|---|---|---|---|---|---|---|---|
| 7B, config | 4096 | 32 | 32 | 1 | 4096 | 32K | 11008 | 32(MHA) | 96.6GB $\approx 7.4 \times 2\Phi$ |
| 13B, config | 5120 | 40 | 40 | 1 | 4096 | 32K | 13824 | 40(MHA) | 150.9GB $\approx 6.2 \times 2\Phi$ |
| 70B, config | 8192 | 80 | 64 | 1 | 4096 | 32K | 28672 | 8 | 486.25GB $\approx 3.7 \times 2\Phi$ |
| 70B, config | 8192 | 80 | 64 | 8 | 4096 | 32K | 28672 | 8 | 3890.0GB $\approx 29.8 \times 2\Phi$ |
| 70B, config | 8192 | 80 | 64 | 64 | 4096 | 32K | 28672 | 8 | 30.39TB $\approx 238.7 \times 2\Phi$ |
由于前面分析过,intermediate_size往往会略微大于$\frac{8h}{3}$,因此根据前面分析的llama结构,重新推导一下激活的计算公式,这里省略了。
可以看出,当大batch、长序列的情况下,中间激活可以是模型参数所占显存的很多倍,即使使用了GQA。
上面都是在训练场景下的激活值分析,在推理阶段中,可以使用kv-cache减少模型计算量,同时中间激活也大幅度减少,kv-cache的大小为$2w_{kv}bs_mh$(单层),我们也来量化分析一下(假设$w_{kv}$=2,且s=1,推理context长度最后一个token的情况,即最坏情况)
| config | b | $s_m$ | h | a | l | kv_cache size=$2w_{kv}bs_mhl$ | without kv-cache activation$\approx (34bs_mh+5bas_m^2)l$ | with kv-cache activation $\approx (30bh+4bs_mh+5bas_m)l$ |
|---|---|---|---|---|---|---|---|---|
| GPT-3 Small: 125M | 1 | 2048 | 768 | 64 | 12 | 72MB $\approx 0.30 \times 2\Phi$ | 15972.0MB $\approx 67.0 \times 2\Phi$ | 79.8MB $\approx 0.33 \times 2\Phi$ |
| GPT-3 Medium: 350M | 1 | 2048 | 1024 | 64 | 24 | 192MB $\approx 0.29 \times 2\Phi$ | 32352.0MB $\approx 48.5 \times 2\Phi$ | 207.7MB $\approx 0.31 \times 2\Phi$ |
| GPT-3 Large: 760M | 1 | 2048 | 1536 | 96 | 24 | 288MB $\approx 0.20 \times 2\Phi$ | 48528.0MB $\approx 33.5 \times 2\Phi$ | 311.6MB $\approx 0.21 \times 2\Phi$ |
| GPT-3 2.7B | 1 | 2048 | 2560 | 80 | 32 | 640MB $\approx 0.12 \times 2\Phi$ | 55.3GB $\approx 11.0 \times 2\Phi$ | 667.3MB $\approx 0.13 \times 2\Phi$ |
| GPT-3 6.7B | 1 | 2048 | 4096 | 128 | 40 | 1280MB $\approx 0.1 \times 2\Phi$ | 110.6GB $\approx 8.9 \times 2 \Phi$ | 1334.7MB $\approx 0.1 \times 2 \Phi$ |
| GPT-3 13B | 1 | 2048 | 5140 | 128 | 96 | 3.76GB $\approx 0.15 \times 2\Phi$ | 272.0GB $\approx 11.2 \times 2\Phi$ | 3.89GB $\approx 0.16 \times 2\Phi$ |
| GPT-3 175B | 1 | 2048 | 12288 | 128 | 96 | 9.0GB $\approx 0.02 \times 2\Phi$ | 316.5GB $\approx 0.97\times 2\Phi $ | 9.15GB $\approx 0.03 \times 2\Phi$ |
| GPT-3 175B | 8 | 2048 | 12288 | 128 | 96 | 72.0GB $\approx 0.22 \times 2\Phi$ | 2532.0GB $\approx 7.77 \times 2\Phi$ | 73.2GB $\approx 0.22 \times 2\Phi$ |
| GPT-3 175B | 64 | 2048 | 12288 | 128 | 96 | 576.0GB $\approx 1.77 \times 2\Phi$ | 19.78TB $\approx 62.1 \times 2\Phi$ | 585.6GB $\approx 1.80 \times 2\Phi$ |
可以看出在推理时,kv-cache大幅度减少了中间激活。而且使用了kv-cache以后,kv-cache在激活中占据了绝大部分的比例,kv-cache甚至可以超过模型所占内存。
关于计算量的分析
量化分析模型的计算量,主要是为了预估模型训练时间。根据前面的分析,一个FWD+BWD的iteration训练过程中,计算量FLOPs=$6 \times \Phi \times 输入tokens数量$,因此可以大致估计训练时间=$\frac{6 \times \Phi \times 输入tokens数量}{GPU数量\times GPU算力(flops) \times MFU}$。
其他说明
1. LayerNorm的计算
LayerNorm的计算过程见pytorch LayerNorm参数详解,计算过程,总结一下就是:
- 比如输入是
[b,s,h],LN的normalized_shape=[h],此时就是对每一个大小为h的向量分别进行归一化(一共b*s个) - 然后如果LN的
elementwise_affine=True,就需要对每个大小为h的向量elementwise的乘上$\gamma: [h]$,再elementwise的加上$\beta:[h]$,$\gamma$和$\beta$就是该LN层的两个可学习的参数。如果LN的elementwise_affine=False,则只会进行第一步的归一化,不会进行第二步的affine
一个有趣的问题是,Transformer中的LayerNorm可以并行吗?
关键词: Welford online Algorithm,当一个集合新增加一个元素$x_N$的时候,可以通过前N-1个样本的corrected sum of squares($\sum_{i=1}^{N-1}(x_i-\bar{x})^2$),计算出前N个样本的corrected sum of squares,从而只需要one pass就可以完成LN的计算(之前navie的方法是two pass)
2. 关于dropout的位置
一共(可能)在有四个地方有dropout:
- 在PositionalEmbedding中有一个dropout:
dropout(x + PositionEmbedding(x)),不过好像LLM现在使用旋转位置编码RoPE多一些,在计算attention之前在Q和K上加上RoPE,一开始输入的embedding不加PositionalEmbedding了 - 在softmax计算得到的attention score之后有一个droput:$dropout( softmax(\frac{QK^T}{scale}+casual_mask) )$
- 在sublayer(Attention和MLP)计算完之后,各有一个dropout:
x+dropout(sublayer(norm(x)))
总结
transformer的参数量的复杂度是$O(h^2l)$级别的,粗略估计可以认为是$12h^2l$或者$(4h+3I)hl$,如果要详细分析,就要看一看每个部分的结构,是否使用了bias,使用的不同优化,比如:
- 如果MLP是传统FFN那样的结构,calculated params=$2Vh+(12h^2+13h)l$
- 如果attention部分使用了GQA,则calculated params=$2Vh+\left[ 10h^2 + 11h + \frac{2g}{a}(h^2+h)\right] l$
- 如果MLP是SwiGLU那样的结构,calculated params=$2Vh+(4h+4+3I)hl$
- 如果attention部分使用了GQA,则calculated params=$2Vh + \left [ (2+\frac{2g}{a}) h ^ 2 + 4h + 3hI \right ] l$
对transformer中间激活的分析要分训练场景和推理场景
- 在训练场景中,中间激活可以是模型参数所占显存的很多倍,尤其在大batch、长序列的情况下。
- 中间激活值所占显存粗略估计可以认为是$(34bsh+5bas^2)l$或者$(17bsh+5bas^2+6bsI)l$,可以看出与输入token数量(batch和seq_len)、隐藏层维度、头数、intermediate_size、层数相关,因此相对参数量的分析稍微复杂一点。
- 在推理场景中,prefill阶段基本同训练场景,decode阶段每次输入的序列长度为1,而且默认使用kv-cache。由于使用kv-cache,中间激活相对于训练时的中间激活大幅度减小,但是在大batch、长序列的情况下,kv-cache的显存占用仍然可能超过模型参数的显存占用。还有一点需要注意,推理场景中kv-cache在中间激活中占据了绝大部分。
- 中间激活值所占显存粗略估计可以认为是$(30bh+4bs_mh+5bas_m)l$或者$(13bh+4bs_mh+5bs_ma+6bI)l$
对transformer的计算量的分析比较简单,transformer中计算较为规整,计算量体现在若干个大块矩阵的乘法。一般量化分析计算量主要是为了预估模型训练时间,所以一般分析的不多(一般也没有机会训练大模型,如果训练普通规模的网络,尝试跑几个iteration就能估计)。